在深圳,国庆当天可以办理结婚登记吗?
想要在国庆结婚的小伙伴注意啦
国庆当天(10月1日)
结婚登记处正常上班一天
不仅可以线上预约登记名额
还可以现场直接办
快和小编一起看看吧
深圳国庆期间可办理结婚登记
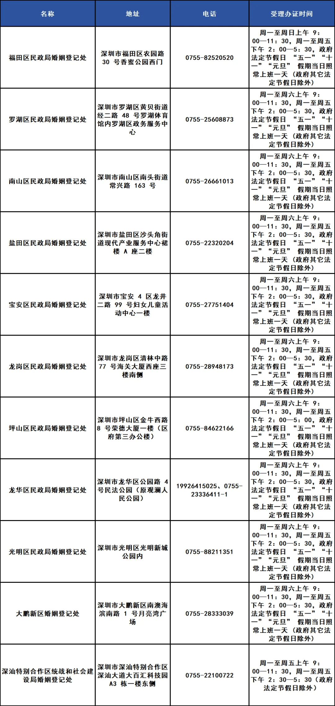
✅深圳婚姻登记处办证时间:
为了满足广大市民在国庆节办理婚姻登记需求,深圳市各区(深汕特别合作区除外)婚姻登记处在2025年10月1日当天正常上班一天,为市民提供婚姻登记服务。
注:目前深圳市各区婚姻登记处已启动“网上预约+现场办理”线上线下相结合的婚姻登记服务便民举措。新人可以携带结婚登记所需材料,前往任一婚姻登记处进行现场申请办理。
具体地址可参考下图↓

接下来小编就
对于大家结婚登记
的常见问题进行个解答
常见问题解答
✅现在在深圳领证,双方还需要准备户口本吗?
根据新修订的《婚姻登记条例》,自2025年5月10日起,办理结婚、离婚登记均无需出具户口簿。
展开全文
✅我和我的对象都是外地的,可以在深圳领证吗?
根据《婚姻登记条例》有关规定,结婚登记实现“全国通办”,申请结婚登记的内地居民男女双方应当提交以下材料,即可在深圳市各区婚姻登记处申请办理结婚登记。
本人有效居民身份证
3张2寸双方近期半身免冠同版合影证件照
✅结婚登记的证件照片有什么要求?
当事人提交的婚姻登记证件照,应当为同一底版、单一底色的近期半身正面免冠证件照,不使用婚纱照、剧照、艺术照等。
✅要居住证吗?
自2025年5月10日起,内地居民可跨省办理婚姻登记,无需回户籍地!
无论结婚、离婚还是补领证件,均可就近选择全国任意县级人民政府民政部门或者省、自治区、直辖市人民政府按照便民原则确定的乡(镇)人民政府。
申请结婚登记的内地居民应当出具下列证件和书面材料:
本人的居民身份证;
本人无配偶以及与对方当事人没有直系血亲和三代以内旁系血亲关系的签字声明。
申请结婚登记的当事人有下列情形之一的,婚姻登记机关不予登记:
未到法定结婚年龄的;
非男女双方完全自愿的;
一方或者双方已有配偶的;
属于直系血亲或者三代以内旁系血亲的。
最后
大家对于婚检这个问题也非常关注
小编带大家了解一下
领结婚证要不要婚检?
✅问题解答
婚检并不是登记结婚的条件,所以说是否婚检看个人意愿,没有强制要求。
✅推荐服务:免费婚检/孕检项目预约




评论